오봉이와 함께하는 개발 블로그
SPA - LifeCycle 본문
728x90
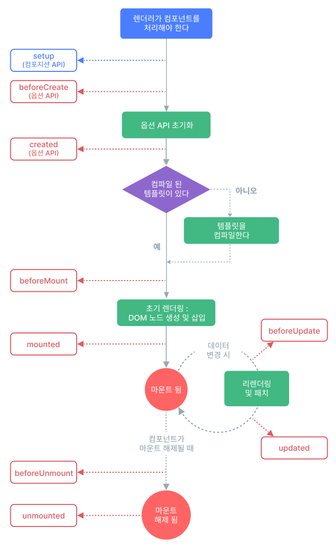
라이프 사이클
Vue

create
- beforeCreate
- 컴포넌트 생성자
- 인스턴스 생성, 상태 설정 및 초기화 전에 진행
- DOM 추가 전이기 때문에 DOM 접근 불가능
- created
- 컴포넌트 인스턴스 생성, 데이터, 이벤트 초기화 이후 호출
- DOM 추가 전이기 때문에 DOM에 접근 불가능
mount
- beforeMount
- 컴포넌트가 마운트되기 전 호출
- 컴포넌트의 템플릿이 컴파일
- 실제 DOM과 연결되기 직전 단계로 DOM 접근 불가능
- mounted
- 컴포넌트가 DOM에 마운트된 후 호출
- 컴포넌트의 템플릿이 실제 DOM에 렌더링된 이후의 상태
- 비동기 작업(사용자 요청 API, 기타 작업 등)을 수행하기 적합한 단계
update
- beforeUpdate
- state나 props, 부모 컴포넌트에서 데이터 변경 등 렌더링을 다시 해야 하는 상황에 렌더링 전 호출
- 데이터 변경 전 컴포넌트 state에 대해 처리할 작업을 진행할 수 있음
- updated
- 재렌더링 이후 호출
- 가상 DOM이 실제 DOM에 반영
unMount
- beforeUnmount
- 컴포넌트가 언마운트(DOM에서 제거되기 전) 되기 전 호출
- 컴포넌트 제거 전 해야하는 선행 작업, 이벤트 해제 수행 가능
- unmounted
- 컴포넌트가 언마운트된 후 호출
- unmount된 컴포넌트 관련 리소스나 메모리 해제 작업 가능
React

mounting
- constuctor
- 컴포넌트가 새로 생성되고 렌더링 전 수행
- state 설정 및 초기화 작업할 때 사용
- 생성한 함수 바인딩할 때 사용
- render
- 컴포넌트를 렌더링해 반환
- 렌더링 결과는 실제 DOM에 반영되어 화면에 출력
- componentDidMount
- 컴포넌트가 DOM에 마운트된 후 호출 즉, render 이후 화면에 출력 됐을 때 호출
- 외부 데이터나 초기 설정 수행 가능
- 비동기 작업(사용자 요청 API, 기타 작업 등)을 수행하기 적합한 단계
updating
- shouldComponentUpdate
- 컴포넌트 재렌더링 여부 결정 메서드로 성능 최적화에 활용
- false를 반환하면 렌더링 하지 않음
- componentDidUpdate
- state나 props 변경 등 렌더링을 다시 해야 하는 상황에 재렌더링이 완료된 후 호출
- componentDidMount와 마찬가지로 비동기 작업(사용자 요청 API, 기타 작업 등)을 수행하기 적합한 단계
unMounting
- componentWillUnmount
- 컴포넌트가 언마운트되기 전에 호출
- 컴포넌트가 사용하는 리소스나 메모리 해제 작업을 수행할 수 있음
- 이벤트 리스너 제거 등을 수행하기에 적합한 단계
요약
- 프레임워크나 라이브러리마다 명칭은 다르지만 전체적인 프로세스는 유사하고, 각 과정마다 할 수 있는 작업이나, 하는 작업들은 유사하다.
- 컴포넌트는 생성(create) -> 마운트(mount) -> 업데이트(update) -> 소멸(unmount)의 단계를 거친다.
728x90
'FE' 카테고리의 다른 글
| SPA - 상태 관리 (Vuex) (0) | 2023.08.28 |
|---|---|
| SPA - 데이터 변경 감지 (Vue 설명 포함) (0) | 2023.08.28 |
| SPA - VirtualDOM (0) | 2023.08.28 |
| SPA - 라우터 (0) | 2023.08.28 |
| SPA - Component (0) | 2023.08.07 |
Comments